Skip to main content

Where Histories Meet: 22 After 1876

Where Histories Meet
22 After 1876
  • Show the following:

    Annotations
    Resources
  • Adjust appearance:

    Font
    Font style
    Color Scheme
    Light
    Dark
    Annotation contrast
    Low
    High
    Margins
  • Search within:
    • Notifications
    • Privacy
  • Project HomeWhere Histories Meet
  • Projects
  • Learn more about Manifold

Notes

table of contents
  1. Contents
  2. Maps
  3. Introduction: Where Histories Meet
  4. Part One: The Toronto Carrying Place
    1. Toronto’s Indigenous Name
    2. Deep Time in the Humber River Watershed
    3. Trade and Colonial Rivalries
  5. Founding York
    1. Early British Treaties
    2. Turning Indigenous Territory into Private Property
    3. Indigenous-Settler Encounters
    4. Settlers on Indigenous Lands
  6. Changing Relationships
    1. The War of 1812 and Its Aftermath
    2. The Postwar Fur Trade along Yonge Street
    3. Deforestation, Farming, and Milling
  7. The Civilizational Agenda
    1. Indigenous Christianity
    2. Yonge Street Camp Meetings
    3. The Credit Mission
    4. The Coldwater and the Narrows Settlement
    5. “Progress,” Setbacks, and Strategies for Self-Sufficiency
  8. Agency in Times of Struggle
    1. The Quest for Secure Land Tenure
    2. Defending the Crown
    3. Surviving, Rebuilding, Adapting, Resisting
    4. From Civilization to Assimilation
    5. Black Wampum
  9. New Strategies for Dark Times
    1. The Indian Act and the Great Council Fire
    2. After 1876
    3. Conclusion: Confronting History, (Re)making History
  10. Acknowledgements
  11. Selected Bibliography
  12. Map Credits
  13. Notes
  14. Index

22 After 1876

The Indian Act led to perhaps the most difficult and repressive era of Indigenous-settler relations: it challenged Indigenous self-determination and self-government, and it reduced the power of traditional governance systems and Hereditary Chiefs, replacing them with a band council system monitored by Indian agents and the deputy superintendent-general of Indian affairs. Residential Schools caused untold damage to individuals, families, communities, cultures, and Nations.

I can remember my mom and my uncle and that they never practised any of the Native way. No ceremonies. Nothing like that. I think because maybe then they were told they couldn’t. Not speaking their language. We were told we couldn’t speak our language at school. That’s why I can’t speak it fluently.

—Leona Charles, Mississaugas of Scugog Island1

At the time, the teacher here taught us Grade 9, and then he left . . . And Dad heard about Mohawk Institute. “My god,” he said. “That would be a great place.” He didn’t realize, at that point in history, what it was. Andrew only stayed a week, and he left. He ran away. I don’t know how he got home. I stayed. I knew how to milk cows so that had me in the . . . they had their own little dairy . . . I was there two weeks, and then Dad came and got me. I guess Andrew must have told him what was going on.

—Albert Big Canoe, Chippewas of Georgina Island.2

All my brothers and my sisters were in residential school. My baby sister and I, we escaped it. When my mother moved to St. Catharines, she went and applied for welfare, and the welfare people said, “We don’t have to take care of these children. They gave them to the residential schools. It’s better,” they said. So, away they went.

—Garry Sault, Mississaugas of the Credit3

Colour photograph. Head and shoulders portrait of an Indigenous woman with mid-length dark hair and wearing glasses. She is also wearing pendant earrings and a blue scarf.

Interviewee Leona Charles, Mississaugas of Scugog Island First Nation | Courtesy of Leona Charles

Yet Indigenous peoples continued to be self-determining to the best of their ability in a radically changed environment. They worked hard to protect their families, communities, and lands. They adapted some aspects of settler culture for their own use. They tried to constructively engage with governments for the benefit of Indigenous peoples and others. They passed core cultural knowledge, values, and practices on to their children and grandchildren, even if they did so surreptitiously or didn’t necessarily label them Indigenous.

They used to spear fish. They used to trap muskrat and all that. I remember cleaning it! . . . Just down the road there. They would do it at night. Because I guess it must have been against the law. They would sneak it home. Especially muskelunge. And they would clean it up right there and get rid of all the evidence. We’d eat it up right now!

—Leona Charles, Mississaugas of
Scugog Island4

There were a few different families that would still practise Smudging Ceremony in secret. They would hide it from the Indian agent and from their children.

—Vicki Snache, Chippewas of Rama5

My mum . . . would always hang out with the medicine people next door. And we’d have to go help them collect the medicines. We don’t even think about it. We always made dandelion wine. We made poultice out of mallow . . . I remember I stepped on a nail in the barnyard, and I got an infected foot . . . We called it pennyleaf because it was round, but its science name is mallow. And they’d just boil it up, put it on a cloth, and put it on my foot.

—Carolyn King, Mississaugas of
the Credit6

Although Indigenous people had few income-generating options, they made and sold traditional items such as ash baskets, brooms, moccasins, and quillwork and hired themselves out as hunting guides, as labourers in lumber camps or farms, and as domestic workers in settler homes. Some moved to Toronto or other cities for employment opportunities or found new ways to advance their own and their community’s interests.

The older ladies still made baskets, picked sweetgrass, worked with quills, dyed them and made all the Native crafts and traditional foods. They grew the native corn, and then we’d take it all off in the fall and put it in jars. And then she’d do a lot to prepare it for soups and meals.

—Susan Hoeg, Chippewas of
Georgina Island7

I know my late grandmother, she used to visit and travel to Georgina Island. And Christian Island, too, was mentioned. And Rama, of course, and Curve Lake.

—Pat LeSaux, Mississaugas of
Scugog Island8

In this context, the activities of the Grand General Council of Ontario and Haudenosaunee Grand Councils represented one stream of ongoing collective action. Oronhyatekha (Dr. Peter Martin) and Dr. Peter Edmund Jones represented another: Western-educated individuals and cultural brokers who engaged with mainstream Canada and its elites to educate, advocate, and advance Indigenous interests as they understood them. Neither were traditional leaders: Oronhyatekha spent much of his life off-reserve and was never elected Chief; Jones was of mixed heritage, grew up off-reserve in settler society, and only returned to serve New Credit as an adult. As they gained access to power and privilege, they were sometimes mistrusted by Indigenous peoples who lived most of their lives on reserve. Both had significant connections to Toronto and broke barriers that largely prevented Indigenous peoples from participating in all but the lowest rungs of settler society. They challenged racist stereotypes of what Indigenous people were capable of, creating new possibilities for Indigenous lives.

Epidemic Diseases and the Myth of the “Vanishing Indian”

Peter Edmund Jones and Oronhyatekha began their public careers as the first and second Western-trained Indigenous medical doctors in Canada. In pursuing careers in medicine, they addressed one of the deepest traumas of colonization—the severe loss of life resulting from European epidemic diseases and the deterioration of Indigenous peoples’ physical and mental health. The two men countered the prevalent belief that Indigenous people could not adapt to modernity and were doomed to sicken and die out.

Because Indigenous peoples had no immunity to European diseases or experience treating them, all members of a group became infected at once, with catastrophic results. In the post-contact period, wave after wave of epidemics swept through Indigenous communities, leaving weakened survivors of one disease more vulnerable to the next and everyday life severely disrupted. Data is scarce, but scholars’ estimates of the death rate for all of North America vary from 25 per cent to upwards of 90 per cent.9 In the 1790s, epidemics killed over one-third of the Mississaugas of the Credit, greatly weakening the community and reducing their numbers from 500 in the 1780s to 350 in 1798.10 Smallpox killed many north of Toronto as well, as Lieutenant-Governor Simcoe discovered on his trip up the Humber in 1793.11

In the 1830s and 1840s, many at the Credit Village felt the health impacts of taking on the new settler lifestyle. In 1834, the village was struck by ague, or malarial fever, from mosquitoes in marshlands in the Credit River Valley. Widespread land clearing and disturbance had extended the northern range of malaria-carrying Anopheles mosquitoes to North America.12 The move from semi-nomadic life in wigwams to crowded cabins in permanent villages also spread tuberculosis.

Peter Jones noted that child and infant mortality was very high: “It is painful for me to relate, that of all the children that have been born among those tribes with which I am acquainted, more than one half die before even reaching the period of youth.”13 He recorded the loss of many Indigenous youth and young adults: Joseph Quinepeno, grandson of Chief Quinepenon, in 1828, at the age of age twelve; Sahgahgewgahbahweh (John Summerfield), who studied at the Cazenovia Seminary in New York State and published his Sketch of Grammar of the Chippeway Language (1824) at the age of twenty and died at the Credit of tuberculosis in 1836; and William Wilson, “an Indian pupil of superior abilities,” who attended Upper Canada College and the Methodist Upper Canadian College at Cobourg where he studied the classics, wrote poetry, and headed his class but contracted smallpox and died around 1838.14

The scale of loss in the first decades at the Credit Village was immense. Bunch and Polly Sunego lost all but three of many children to disease, and one of the survivors subsequently drowned in the millrace at the Credit River. Only Nahnebahwequay (Catherine Sutton) and her sister Mary lived to adulthood. The lives of the first wife of Peter Jones’ brother John and her five children were cut short. In the mid-1830s, David Sawyer lost seven relatives: his mother, her two sisters, his mother-in-law, his brother, his only sister, and his only child. In one year in the 1840s, the community lost twenty people or roughly 10 per cent of the entire band, mostly from measles.15 In 1847, on the same day, Peter Jones lost his Mohawk half-brother, Joseph Oneida Jones, to smallpox and Joseph’s Mississauga wife, Catherine Jackson Jones, to tuberculosis. Peter Jones’ brother John died later that year.

By the mid-nineteenth century, the cumulative effects of unprecedented illness, death, and disruption had resulted in heartbreak and profound intergenerational trauma.16 With the loss of so many Elders, who were repositories of cultural knowledge and tradition and respected sources of insight and judgment based on experience, communities were destabilized and weakened when they were most at risk. The loss of infants and children made it harder to maintain hope for the future. Some Indigenous people came to believe their Nations would die off, a belief that reduced their resiliency. Settlers interpreted the high death rate as evidence of inferiority and as evidence it was God’s will that the land should be taken over by settlers. Trauma and cultural and physical dislocation led to social breakdown.

Many Indigenous people came to believe they were being punished for their “sins.” When the 1832 cholera epidemic killed settlers in York and spread to Bluejay’s people on the Humber, Peter Jones recorded in his journal: “Tuesday [July] 24th—Heard of the sudden death of some of the wicked Indians at the Humber by cholera. An awful warning to drunkards and obstinate sinners.”17

Epidemics undermined confidence in traditional healing practices and the worldviews and knowledge systems that supported and guided them. Some Indigenous people questioned the validity of their own culture and became open to adopting new cultural forms such as Christianity—especially given that non-Indigenous people suffered less harm from infectious diseases and were thriving.

Although the trope of the “vanishing Indian” was based, in part, on ongoing high death rates, it was also a convenient settler justification for taking over Indigenous land. German visitor Johan Georg Kohl expressed this trope after he visited Toronto in 1855, noting that Indigenous people

were numerous when the English founded here the town of York, and there are still people in Toronto who remember the fleets of bark canoes and little skiffs, in which the Indians used to bring fish and other things to sell to the inhabitants . . . But the Indians have now vanished like the morning mist, and nothing remains to recall even their memory, but the well sounding name they invented for this locality—the sonorous Toronto.18

Peter Jones and others challenged this belief: “I cannot suppose for a moment that the Supreme Disposer has decreed that the doom of the red man is to fall and gradually disappear, like the mighty wilderness, before the axe of the European settler. Some persons may affect to ascribe this waste of life to a divine decree, in order to screen themselves from the terrible responsibility which rests upon their souls.”19

By countering the physical reality of poor Indigenous health and internalized beliefs that Indigenous peoples were doomed to die out, Oronhyatekha and Peter Edmund Jones offered hope for a better future. They recognized that Indigenous peoples had expertise in various kinds of healing and a huge body of traditional knowledge regarding medicinal plants, which they incorporated to some degree into their practices.

Indigenous plant knowledge represents, among other things, the continuity and validity of oral tradition, the value of Indigenous knowledge, and the deep connections of Indigenous peoples to the land. Acquired over millennia by observation and trial and error, Indigenous medicine was in many ways more scientific than the bleeding, blistering, and purging practices advocated by nineteenth-century Western medicine.20 Even though Peter Jones recommended jettisoning many Indigenous customs and adopting white ways, he maintained his great respect for Indigenous medicines and prescribed them, including to his British wife, who suffered from migraine headaches and bouts of the flu.21

In History of the Ojebway Indians, Jones notes, “I have known instances of persons who had been given up by regular physicians, being restored to health by the simple administration of Indian medicines; and many of the white people, who have great confidence in their beneficial effects, will travel miles to place themselves under the care of an Indian doctor.”22 In late 1855, when Jones himself lay dying, he stayed for several weeks at the home of Egerton Ryerson in Toronto, where the best Western-trained doctors were consulted to no avail. The Reverend G. Osborne recounted in the introduction to Jones’ posthumously published History: “When the Indians of the New Credit came, much sorrow filled their hearts to see their best earthly friend so low, that they proposed, at their own expense, to dispatch a messenger to Rice Lake for a noted Indian doctor.”23 (Jones died before the medicine man could be consulted.)

Indigenous knowledge of midwifery and plant medicines was sought out by settlers and continued to be used and passed on in Indigenous communities. As the number of medicine men (powwows) decreased because of persecution or Christian conversion, traditional healing knowledge was increasingly carried by women.24 For example, Sarah Tekarihogen, the Mohawk wife of Augustus Jones, taught her daughter Catherine Jones Russell traditional healing and plant medicines. A descendant recalled Catherine’s response when a young man fell and dislocated his shoulder: “Grandmother Catherine took off her shoe, put her foot against his ribs then pulled his shoulder into place. She then reached into her bag, took out a ball of yarn and placed it firmly in his armpit before bandaging the arm to his side; the shoulder healed perfectly.”25

My own great-grandmother was a midwife and a medicine woman. She was well known in the community for delivering babies and being that person who was always helping out all over the place. Even dressing dead people and getting them ready for a funeral. I have heard of her—other people have told me about her doing that . . . Her name was Anne Sandy Nanigishking.

—Emerson Benson Nanigishkung, Chippewas of Rama26

Colour photograph. Portrait of an Indigenous woman seated on a large wooden chair. She has mid-length brown hair and is smiling. She wears a short-sleeved red blouse, and has a First Nations blanket on her lap. She is holding an eagle feather in her right hand.

Elder and interviewee Susan Hoeg | Photo by Kim Big Canoe, courtesy of Chippewas of Georgina Island First Nation

A settler writing in the 1860s recounted injuring his arm with an axe and it not healing until two women from Rama visited his camp: “One woman saw my arm in a sling and asked to see the wound and after seeing it she went off into the woods and soon returned munching bark or something like it and presently, after fully masticating the material, she placed the stuff in poultice form and it proved most efficacious and soon healed the wound. Those Indians, two families, the Yorks and Antoines, still reside in Rama Indian Village.”27

My grandfather used to go back to Snake Island every year to get his medicines, his roots. But he never took me with him, so I don’t know just where he went. But he always went back to Snake Island. And I remember him always leaving tobacco. And then, over here, there are certain spots where the heart medicine . . . I think they called it Wiikenh. And he always had that by his bed. He’d chew on it.

—Susan Hoeg, Chippewas of
Georgina Island28

My mother knew lots of medicines. We’d be driving along the road, and she’d say, “Stop! Stop!” So we’d stop, and she’d say, “See those purple flowers out there in the field?” Yeah, there’s a bull out there. “Ah, he’s okay. Go out there and get it.”

—Garry Sault, Mississaugas of
the Credit29

Black and white historical photograph. Portrait of a seated man in Indigenous regalia. He is wearing a feathered headdress, elaborately decorated buckskin jacket, and a large medal on a ribbon around his neck He is holding a tomahawk pipe in his right hand and a club in his left. He faces directly towards the camera.

Dr. Peter Edmund Jones, 1898. Jones is wearing buckskin regalia inherited from his father and holding the tomahawk pipe given to his father by Sir Augustus d’Este | Wikimedia Commons

While Peter Jones was a strong proponent of Indigenous plant medicines, he also supported requests by Indigenous communities for medical assistance from Western doctors. He called for a Western-trained doctor to be stationed near every reserve and welcomed vaccination against smallpox. “The English Government,” he wrote in History, “have from time to time sent medical gentlemen to vaccinate the Indians; and this, under the blessing of God, has tended much to check the progress of that loathsome and often fatal distemper.30 However, in the early nineteenth century, medical assistance was scarce even in new European settlements. William Roe, fur trader and postmaster of Newmarket, “had learned a few simple remedies from an Army surgeon and was widely sought after by settlers and Indians who fell ill.”31

Recognizing the need for Indigenous Western-trained doctors, Peter Jones had asked Dr. John Rolph, founder of the Toronto School of Medicine, to help train them. The first Mississauga medical student was Francis Wilson, Peter Jones’ half-brother Wahbunoo (Morning Light), son of Tubenahneequay and Mesquacosy. With Egerton Ryerson’s assistance, Wilson was admitted to Upper Canada College in 1837 and then to Toronto’s King’s College, both of which waived tuition fees. Unfortunately, while on the hospital ward in his first year, Wilson contracted smallpox and died.32

Given Peter Jones’ interest in herbal medicines and commitment to Western education, it’s perhaps no surprise that his son became the first Indigenous medical doctor in Canada.

Western-Trained Doctors

As a child, Peter Edmund Jones suffered from polio. He also revered his father, who died when he was twelve. He grew up at the Muncey Mission near London, where his father was stationed in the 1840s as a resident Methodist missionary, and later in Brantford, where he attended the Brantford Grammar School. He then attended medical school at the University of Toronto and at what is now Queen’s University. He received his medical degree in 1866, one year before Oronhyatekha.33 Notably, Jones asked that his Indigenous name, Kahkewaquonaby (the same as his father’s), be put on the graduation list.34

Colour photograph. A man is standing in colourful Indigenous dress in front of a glass wall. He is singing and playing a hand drum. He wears a feathered head piece, a colourful floral ribbon shirt, a beaded medallion with bone bead (hairpipe) breastplate, and a black apron decorated with beaded floral patterns.

Elder Garry Sault, grandson of healer Peter Sault | Courtesy of Mississaugas of the Credit First Nation

His thesis topic was the “Indian medicine man.” Given that much medical literature was dismissive of Indigenous peoples and their “pagan” medical practices, this was a courageous choice.35 Unfortunately, the thesis has not survived, so whether he condoned or condemned Indigenous healing practices is unknown. But given that he later sold Indigenous medicines, he likely had a more balanced view than his non-Indigenous contemporaries. Raised mainly in a non-Indigenous environment, he had helped his mother edit his late father’s diaries and manuscripts, which included details of treatments learned from Indigenous healers.36

Jones began practising medicine in Hagersville, on the edge of the New Credit Reserve, in 1868 or 1869, but he struggled financially because the white community had several doctors, and he likely faced racial prejudice. Indigenous patients couldn’t afford his fees and were required to see the doctor appointed by the New Credit band council and approved by the Department of Indian Affairs.37 To support his family, Jones sold medicines (as did many physicians of the time), likely including medicinal plants harvested by Indigenous herbalists. Jones’ partner and salesman was his cousin Frank G.H. Wilson, son of the Francis Wilson who had died in medical school.38 Other Credit Mississaugas became known as herbalists, including Maungwudaus / George Henry, and Peter Salt / Sault, grandfather of Mississauga Elder Garry Sault, a respected traditionalist.39

Peter Sault was a third-degree Mide [member of the Midewewin or Grand Medicine Society of the Anishinaabek]. He really knew his medicines well. And he sent medicines from a shop on Dundas Street [in Toronto], and he shipped them all over the world. He cured so many people that, when he died, they put “Doctor” in front of his name.

—Garry Sault, Mississaugas of
the Credit40

Colour diagram. Family tree style diagram showing Dr. Peter Edward Jones’ relations. Dr. Jones is in yellow in the bottom centre of the tree, and his relations are in blue. It shows his siblings, parents, grandparents, wife, and selected relations.

Dr. Peter Edmund Jones’ family tree | Victoria Freeman and Ludia (Eun Seon) Bae

Some members of the New Credit Reserve did not recognize Peter Edmund Jones as Indigenous because his mother was a white woman, his father was of mixed Mississauga-British heritage, and he was married to a white woman. But over time, he deepened his ties with the community. He visited his grandmother Tuhbenahneequay often and gained recognition and acceptance from a majority of the residents. Realizing he would never support his family from his practice in Hagersville, Jones began using his Anishinaabe name, Kahkewaquonaby (the same as his father’s), improved his Anishinaabemowin, and became involved in New Credit band affairs (he was still a band member).

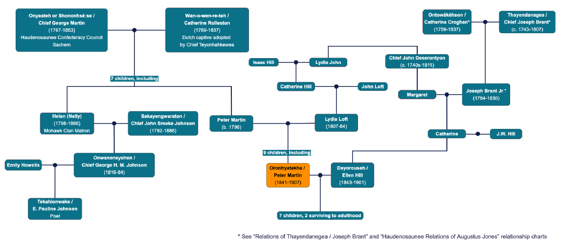
Colour diagram. Family tree style diagram showing Dr. Oronhyatekha’s relations – he is in yellow in the bottom centre. It shows his parents, grandparents, wife, and selected relations.

Dr. Oronhyatekha’s family tree | Victoria Freeman and Ludia (Eun Seon) Bae, based on familysearch.org records and family tree in Jamieson and Hamilton, Dr. Oronhyatekha

When Chief George King, the first Chief elected under the Gradual Enfranchisement Act of 1869, passed away in 1874, Jones was elected Chief by a margin of one vote—the beginning of his long career in politics. He served as Head Chief from 1874 to 1877 and again from 1880 until 1886. In 1875, the official doctor at New Credit asked to be relieved of his duties, and the band council chose Jones to succeed him. When his appointment was approved by Ottawa, he became the second Status Indian to become a band physician. Two years earlier, John A. Macdonald had appointed Dr. Oronhyatekha of Six Nations medical consultant to the Mohawks of the Bay of Quinte.41

Oronyhatekha (Burning Cloud) was born in 1841 on the territory of the Six Nations of Grand River. His father, also Peter Martin, was a veteran of the War of 1812, and his mother was from Tyendinaga. His maternal great-grandmother was a sister of John Deseronto, the Mohawk leader who led Haudenosaunee Loyalists to Tyendinaga on the Bay of Quinte in 1784, the same year that Joseph Brant led others, including his paternal grandfather, George Martin, to the Haldimand Tract on the Grand River. His aunt Helen on his father’s side was a Clan Mother and the wife of John Smoke Johnson, the respected Pine Tree (i.e., nonhereditary) Chief. Their son, Oronhyatekha’s cousin George Henry Martin Johnson, was also a Chief.

Black and white historical photograph. A log schoolhouse, with a shingled roof. There are two windows, a door on the side, a cellar door, and a wooden bell tower. The building is in a field with a few small trees.

Martin’s Corner School, n.d. | Courtesy of Woodland Cultural Centre

Black and white historical photograph. Smaller version of photograph on p. 262.An imposing three story building with a long verandah dominates the scene. A large group of children are arranged in front of the building, in school uniforms, and separated into boys and girls, with adults on the verandah and stairs. The people are very small in front of the large building, so that their individual features cannot be distinguished. Some have musical instruments, including a large drum. Two Union Jacks hang from the verandah at the entrance to the school.

Mohawk Institute for the Education of Indian Youth, Brantford, Ontario, c. 1880s | Souvenir of Brantford, Ontario (Brantford: J.R. Salmond, 1890), courtesy of Toronto Public Library | See page 262 for enlargement of photograph

Oronyhatekha spent his early years in Martin’s Corner, the settlement overlooking the Mohawk village (now Brantford) established by his grandfather George Martin. He attended Martin’s Corner School, where he learned to speak and read English. Oronhyatekha was six years old when a mob from Brantford attacked the community.

In 1851, at the age of ten, Oronhyatekha was enrolled at the Mohawk Institute, an industrial school established by the New England Company on the Mohawk Village’s farmlands at the request of John Brant, son of Joseph Brant. The Six Nations financially supported the school’s construction, because the Mohawks considered education in the English language and Western traditions essential for success.42 The Mohawk Institute became a boarding school four years after it was established and developed an aggressive assimilation agenda under its principal, the Reverend Abraham Nelles, an Anglican missionary. Oronhyatekha graduated before the school forbade the speaking of Indigenous languages, but the school was still a difficult environment. He ran away at least three times and received a whipping each time.43 He was trained to be a shoemaker and apprenticed briefly after graduation.

Luckily, a visiting phrenologist (a now debunked type of practitioner who claimed to read character from the shape of one’s skull) deemed Oronhyatekha suitable for further education. Oronhyatekha had a remarkable memory and was ambitious. After some academic preparation, he gained admission to Kenyon College in Ohio and obtained excellent grades.44

In 1860, the Chiefs of the Six Nations Council chose him to deliver the welcoming address to the Prince of Wales, later Edward VII, a turning point in his life.45 It was later claimed that the prince was so impressed by Oronhyatekha that he invited him to study at Oxford University in England. The invitation likely came from Henry Wentworth Acland, a regius professor of medicine who accompanied the prince to North America and who became Oronhyatekha’s lifelong friend and supporter.46

Oronhyatekha did attend Oxford in 1860 and was likely the first Indigenous person to study there. However, he left after one month because of funding and other difficulties. He had not asked the Indian Department or the New England Company (which ran the Mohawk Institute) for permission to leave Grand River. Although gifted, his ambitions were repeatedly thwarted by rumours that he had fathered an illegitimate child while at Kenyon College (never substantiated). His detractors used the rumour to deny him funding and block his advancement. The Reverend Nelles became his particular nemesis.47 Daniel Wilson, who would teach English and history to Oronhyatekha at University College, Toronto, later noted that his strength and self-reliance made missionaries uncomfortable. The Indian Department treated Indigenous people like children, Wilson said, so if individuals showed independence, as Oronhyatekha did, they were considered rebellious troublemakers.48

In 1864, Oronhyatekha entered the University of Toronto, where he received a bachelor’s degree in medicine in 1866. He obtained his medical degree from the Toronto School of Medicine in 1867, one year after Dr. Peter Edmund Jones. Although Wilson attempted to have him appointed to Grand River or the Indian Department, he was disqualified because officials raised the old charge of immorality against him.49

He practised medicine not far from Tyendinaga, where he conducted “a booming practice” with the Mohawks after advertising “Indian cures and herbal medicines” and where he mentored his brother-in-law George Hill, who also trained as a doctor.50 He moved his practice to Stratford in 1870 and to London, Ontario, in 1874.

Political Activism

Peter Edmund Jones and Oronhyatekha became prominent figures who took an active role in politics and community issues.

Soon after being elected, Chief Jones pursued a land claim for the Mississaugas’ lands at Credit River, Oakville, and Bronte Creek. The Crown Lands Department had sold the lands before obtaining a legal surrender from the band. The proceeds went to general revenues for the Province of Upper Canada rather than to the Mississaugas. Jones drew on his father’s records of band finances to prove this injustice. A judgment favoured the band in 1884, but financial compensation became a political football. The payment, deposited in the band’s account, was cancelled in 1894 by Duncan Campbell Scott, departmental accountant for Indian Affairs. For the rest of his life, Jones fought in vain for a just settlement.51

Beginning in 1874, Jones served as a New Credit delegate to the Grand General Indian Council of Ontario and played a leading role in its examinations of legislation. As Chief, he hosted the 1882 Grand Council at New Credit, one of the Council’s most successful meetings, attended by more than a hundred delegates from twenty-one First Nations, including thirty-six from Six Nations, as well as three thousand guests, including government officials and non-Indigenous visitors from Toronto.52

An advocate of elective government, Jones believed First Nations should enjoy the same civil rights as other British subjects, including the right to vote in Canadian elections. But he argued that they should not have to give up their Indian status and band membership, as required in legislation such as the Gradual Civilization Act.53

In 1882, at Jones’ instigation, the Mississaugas of New Credit adopted their own system of municipal-style regulations, building on the 1830 Constitution that his father had developed for the Credit Village.54 New Credit also became the only band in Ontario to support the Indian Advancement Act of 1884. The legislation was strongly opposed by most First Nations, including the Six Nations. Although it increased band power over public health, policing, and taxation, it made the Indian agent chairman of the band council with broad powers to direct its functioning.55

Jones, a Conservative Party supporter, corresponded with John A. Macdonald (prime minister and superintendent-general of Indian Affairs) to suggest ways to improve the Indian Act. After meeting with Macdonald in 1886, Jones was asked to review the law and suggest amendments. Jones sent a detailed, annotated, and revised version of the legislation in 1887. His most significant change was a clause requiring a majority of electors to approve any important decision taken by a band council. As historian Chandra Murdoch notes, “By adding this clause, he fundamentally reorganizes the decision-making power of the electoral council away from the government model of council being responsible to Indian agents and back to greater directly democratic control that more closely resembles his father’s legal code.”56

Peter Jones . . . was a very interesting man, but I found his son, the doctor, Peter Edmund Jones, was even more political—very.

—Margaret Sault, Mississaugas of
the Credit57

Unfortunately, Jones’ amendments were not adopted. In the closing decades of the nineteenth century, band councils were restricted while the power of Indian agents expanded.58 At New Credit, this oppression was mitigated because Jones was named the first Indian agent for New Credit in 1887, a position he held for a decade.

Oronhyatekha likewise sent petitions and letters to Macdonald (who became a friend) and the Department of Indian Affairs in the 1870s. His relationship with Six Nations was complex. He did not live there for most of his adult life, and his band membership was at various times revoked, switched to his wife’s community of Tyendinaga, or reinstated. But he had sufficient standing among the Haudenosaunee and the broader Indigenous population of Ontario to be elected chairman of the Grand General Indian Council in 1872. In 1874, he was nominated to run again, but he came in second. Disagreements at this Council led most of the Haudenosaunee to withdraw, possibly including Oronhyatekha. He does not appear to have played a role in the Grand Council after this time.

In 1885, however, either on his own initiative or at Macdonald’s request, Oronhyatekha visited several reserves to explain the Electoral Franchise Act to residents.59 The act allowed Status Indian men who lived in central and eastern Canada and who met certain property qualifications to vote in federal elections. The legislation was an improvement in that it allowed individuals to maintain their Indian status and the rights associated with it. However, the act was controversial among Indigenous people and Canadian voters. The Laurier Liberal government rescinded the provisions in 1898. The right to vote would only be reinstated—and extended to Indigenous women—in 1960. Many Indigenous people still choose not to vote—particularly Haudenosaunee who assert their sovereignty as a Nation and as allies (rather than citizens) of Canada.

Seeking Fraternity

Oronhyatekha and Peter Edmund Jones joined fraternal organizations to advance their careers and social causes. Freemasonry, which began in England in 1711 and expanded throughout the British Empire, came to Upper Canada with the British soldiers who fought in the American Revolution. Several top Indian Department officials, including Sir John Johnson and John Butler, were masons, as was Joseph Brant.60

Freemasonry appealed to some Indigenous men because of its language of universal brotherhood. Masons maintained that all men proceeded from the same common stock and belonged to the same universal human family.61 Freemasonry’s emphasis on brotherhood and reciprocity largely continued even after it had been superseded elsewhere by virulently racist tropes.62

Colour document. A yellowed certificate, with title and text in the centre, surrounded by illustrations. There is an angel blowing a trumpet and carrying a lance at the top, robed female figures on top of classical pillars at either side, and a seated woman with children at the bottom. A large sign with writing is leaning against another column base or piece of masonry. A seal is in blue beside the text.

Joseph Brant / Thayendanegea’s Masonic certificate, ink on paper, 1776 | Royal Ontario Museum, ROM2015_14693_1

Oronhyatekha, like numerous Haudenosaunee, became a Freemason. He joined in Toronto when he was in medical school and served in several high masonic offices in southern Ontario.63 Jones possibly secured his position as Indian agent of New Credit through his connections with Hamilton mason Thomas White, minister of the interior and superintendent-general of Indian affairs.64

Oronhyatekha and Jones joined other fraternal organizations, including temperance organizations and the Orange Order. In 1878, Oronhyatekha joined the Independent Order of Foresters (IOF), which provided “fraternity plus insurance.” In the latter half of the nineteenth century, as more people moved into cities, were injured doing factory work, or were recent immigrants without family in Canada, societies such as the IOF assumed a role formerly performed by extended kin networks. At first, Oronhyatekha was told an “Indian” could not be a member because the order was only open to “white males”: “That was enough for me; I had to get in.”65 Given his previous fraternal activity, his standing within the community, and his status among Orangemen (only Orangemen were admitted to the IOF), he was granted “special dispensation.”66

The IOF became the perfect vehicle for his energy and talents. Soon, he was travelling the province at his own expense to advocate for fraternalism in small communities. In 1880, he was elected the first supreme chief ranger of a reformed IOF and transformed it into the most successful fraternal insurance organization in Canada, which expanded across North America and overseas. By the time of his death in 1907, the IOF had transformed from an organization with a debt of $4,000 into one that “had accumulated over 10 million dollars in funds and had over one quarter of a million members throughout the world.”67

During his long tenure as chief ranger, Oronhyatekha introduced an old-age pension benefit, created a retirement home for IOF employees, and built a home for orphans on lands he donated. Under his leadership, the IOF’s world headquarters was established in Toronto in 1889, and he attended to the construction of the monumental Temple Building on the northwest corner of Bay and Richmond. When it opened in 1898, it was the tallest building in the British Empire. Along with the construction of City Hall at Bay and Queen, it sparked the development of a new financial district along Bay Street.68

Sepia historical photograph. Portrait of a man seated in an elaborately carved high-backed wooden chair. He has curly greying hair, and faces the camera. He is wearing a suit with a floral decoration pinned to his lapel, and is holding some papers in his left hand. His right arm rests on one of the carved arms of the chair.

Dr. Oronhyatekha, n.d. | Courtesy of Deseronto Archives

By 1905, Oronhyatekha had been re-elected by acclamation as supreme chief ranger for twenty-five years. Under his leadership, more than one hundred thousand recipients received more than $20 million in benefits and insurance money, a record of financial assistance unmatched by any other public or private institution at the time.69 When he died and his body lay in state at Massey Hall, an estimated ten thousand people paid their respects. Today, Foresters Financial, based in Don Mills, is the direct descendant of the fraternal organization Oronhyatekha built and proudly features him on its website. It provides insurance and other benefits to more than a million members in Canada, the United States, and the United Kingdom.

Black and white historical photograph. An imposing 12-storey early twentieth century skyscraper stands above the street, viewed from one corner. It is a square brick building in the Romanesque Revival style, with rounded corners and elaborate brownstone trim. There is a portico entrance on each of the two visible sides of the building. Small horses and carts can be seen at the foot of the building. A corner of Old Toronto City Hall is visible in the background.

The Temple Building, northwest corner of Bay and Richmond Streets, Toronto, 1902. Old City Hall can be seen on the right | Photo by F.W. Micklethwaite, Wikimedia Commons

Public Educators

Oronhyatekha and Peter Edmund Jones engaged with the mainstream media and general public to educate Canadians about Indigenous peoples and Indigenous issues. For example, in 1875, they were involved in an exchange with two bigoted white writers who disparaged Indigenous people in letters to the Toronto Daily Mail.70 Oronhyatekha used his sharp wit to satirize racist attitudes and stereotypes and became known for his eloquence and debating skills. In many public forums, he used his elevated social position to educate non-Indigenous people about Indigenous capabilities and culture. He contributed papers on the Mohawk language to the proceedings of the Canadian Institute.71 At an 1885 American temperance conference, he made this statement: “I am an Indian, and of all the blessings I enjoy upon this earth, the fact that I am an Indian is the one I appreciate the most.”72 His public achievements contradicted stereotypes of Indian backwardness or lack of “civilization,” and his Indigenous heritage served as a source of fascination for the public.73

But he was often seen as a remarkable exception to his race: “Canadians who believed in typical nineteenth-century native stereotypes interpreted his success as a result of assimilation; his attendance at residential school and other white educational institutions, his medical degree, residence in urban Toronto, his leadership of a Western-style business, and even his professional attire could be seen in opposition to his native birth. Whatever ‘Indian-ness’ remained was simply exotic, quaint, or entertaining.”74 Further, even the many Canadians who accepted him as the head of the IOF did not necessarily believe in the equality of Indigenous peoples.

Jones took another route to support the development of Indigenous communities and educate the public. In 1885, shortly after the North-West Resistance led by Louis Riel was forcibly put down and settler Canadian attitudes to both the Métis and First Nations hardened into intense racial prejudice, Jones launched a groundbreaking project to counteract stereotypes: a national newspaper The Indian. The first newspaper published by an Indigenous person in Canada, it was “devoted to the Aborigines of North America and especially to the Indians of Canada.”75 The Indian’s first issue appeared on December 30, 1885, and was distributed to reserves across Canada. Subsequent issues were published almost every two weeks through 1886.76

Black and white historical photograph. A funeral procession on a downtown street lined on both sides by a large crowd of onlookers. The horse-drawn funeral carriage is closest to the viewer, with an honour guard and other carriages or early cars leading the procession. Elaborate brick buildings are visible at the end of the street, and a typed caption is visible underneath the photograph.

Crowds paying their respects at Oronhyatekha’s funeral procession in downtown Toronto, Canadian Courier, March 16, 1907 | Courtesy of Heritage Canadiana

The Indian featured reports from reserves, explanations of legal decisions and government legislation affecting Indigenous people, reprinted House of Commons debates on Indian Affairs and reports on education, and news of colonial violence in the American West, among many other topics. Jones, then secretary of the Grand General Council of Ontario, also used the paper to solicit public input on issues to be discussed in Council.77 In the first issue, he printed the minutes of the 1846 Council at Orillia, where his father had played a prominent role in gaining Indigenous support for industrial schooling; he also sought opinions on successful models for day schools and advertised early residential schools.78 He included biographies of the Anishinaabe missionaries of his father’s generation and other Indigenous leaders, emphasizing their political involvement. Those memorialized included Joseph Brant, the Reverend Peter Jones, John Sunday, and Haudenosaunee Chief George H.M. Johnson, the son of John Smoke Johnson.

Jones sought contributions from Western-educated Indigenous people, but few, if any,Indigenous writers appeared in its pages—not even Oronhyatekha. Brief notices of news from various reserves might have been written by missionaries or Indian agents. Instead, Jones featured articles on local history and archaeology by Henry Scadding, Daniel Wilson, David Boyle, and other Toronto intellectuals, a measure of his standing among the leading cultural figures of the city.

Black and white scan. Clipping from a nineteenth century newspaper, with a banner The Indian. The newspaper has several short paragraphs with advertising rates, and subscription information. A section for Market Reports and News of the World is visible at the bottom of the image.

Masthead and related copy from The Indian Newspaper, December 30, 1885 | Toronto Reference Library, 923985

Despite Jones’ efforts, the paper attracted few Indigenous readers. “A cultural gulf” of education and privilege separated Jones from most Indigenous people, including other Mississaugas, many of whom judged him to be too white.79 Furthermore, his strong support in The Indian for voting and elected band councils differed sharply with the political positions of the Haudenosaunee and many Anishinaabek. Jones’ vision of an Indigenous-owned and -controlled newspaper was groundbreaking, but The Indian ceased publication in December 1886, after just twenty-four issues.

Preserving Indigenous Cultural Heritage

Oronhyatekha and Peter Edmund Jones also promoted Indigenous cultural preservation through collecting and archaeology. In part, they were emulating other Victorian collectors, but they were also affirming their peoples’ deep ties to the land. Jones collected Indigenous “relics” and conducted archaeological excavations. He amassed the largest private collection in the province, much of which was donated to the Canadian Institute or the Smithsonian Institution in Washington.80 Oronhyatekha also acquired a large collection of historical artifacts, many relating to Indigenous history, and curios from his travels around the world on behalf of the IOF. In 1902, he opened the Oronhyatekha Historical Rooms and Library in the Temple Building. The collection featured at least thirty-four cases with approximately two thousand items. It became one of the founding collections of the Royal Ontario Museum. Through these two men’s efforts, many items were preserved for future generations and did not simply disappear into private collections (although the relationship between Indigenous peoples and museums has also been fraught, with repatriation now on the agenda in many cases).81

Colour photograph. A silver gorget on a white background. It is elaborately engraved. The British coat of arms is in the centre, with the letters G.R. above it. On either side there is a tomahawk surrounded by wreaths of leaves, and a composite image of a sword, battle axe, drum and British flag.

A silver gorget gifted by the British Crown to an Indigenous warrior, indicating alliance with Britain in the War of 1812 | Royal Ontario Museum, Oronhyatekha Collection, ©ROM 911.3.209

A significant number of artifacts in Oronhyatekha’s collection represented Great Lakes Indigenous peoples and many were related to the War of 1812. Many could be read, curator Trudi Nicks has argued, “as symbolic of nation-to-nation meetings, agreements, or alliances,” which was especially salient at a time when the federal government no longer recognized the sovereignty of Indigenous peoples and regarded them as subjects rather than allies of the Crown. As reminders of this history and evidence of their sovereign status, these items carry a message through time that is being reasserted today.82

Annotate

Next Chapter
Conclusion: Confronting History, (Re)making History
PreviousNext
© 2025 Victoria Freeman
Powered by Manifold Scholarship. Learn more at
Opens in new tab or windowmanifoldapp.org